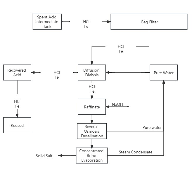
Rubri is proficient in diffusion dialysis technology and is skilled in designing and implementing customized solutions, providing customers with comprehensive green and clean production solutions.
Marque :
Rubri
Product Description

Technical advantages
1、The device is designed with flexibility
2、Low energy consumption
3、No environmental pollution
4、Long service life
Application scenarios
1、Recovery of waste acids and bases from the chemical industry
2、Metallurgy / Wet Process Metallurgy Acid Wash Waste Liquid Recycling and Utilization
3、Electroplating / Electronic Industry Wastewater Treatment
4、Pre-treatment of high-saline acidic and alkaline wastewater in the environmental protection field
5、Pharmaceuticals / Food Industry Material Purification
Rubri fournit à ses clients Solution d'hydrogène en ammoniac.
EN SAVOIR PLUS
La source de neutrons est une plateforme expérimentale importante pour la recherche et le développement en énergie nucléaire avancée, ainsi que pour la recherche multi-applications de la technologie nucléaire. La petite source de neutrons SNEG utilise l'ionisation de la source d'ions ECR pour générer des ions deutérium. Ces derniers induisent des faisceaux d'ions deutérium et accélèrent le bombardement de la cible sous l'action d'un champ électrique continu haute tension. Ils génèrent ensuite des neutrons de 2,5 MeV par réaction deutérium-deutérium. Les petites sources de neutrons peuvent être utilisées pour la recherche expérimentale en physique des neutrons, l'étalonnage des détecteurs, l'irradiation neutronique, la détection de composants neutroniques, la photographie neutronique, le traitement du cancer par neutrons, la production d'isotopes, etc.
EN SAVOIR PLUS
Rubri is proficient in diffusion dialysis technology and is skilled in designing and implementing customized solutions, providing customers with comprehensive green and clean production solutions.
EN SAVOIR PLUS
Rubri is proficient in bipolar membrane electrodialysis technology and is skilled in designing and implementing customized solutions, providing customers with comprehensive green and clean production plans.
EN SAVOIR PLUS

IPv6 RÉSEAU PRIS EN CHARGE